H-GAC ITS Architecture
Skip to main content
Home
Scope
Planning
Stakeholders
Inventory
By Physical Object
By Stakeholder
Services
Roles and Resp
Functions
Interfaces
Agreements
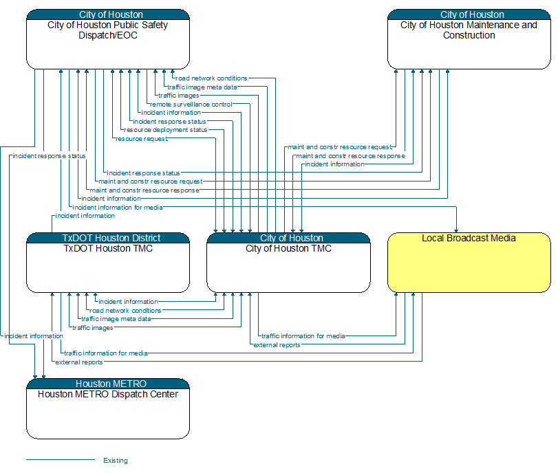
TM08: Traffic Incident Management System: City of Houston Diagram